-개요
프로젝트진행전 ERD의 필요성에 의해 작성하기 위해 정확한 ERD 표기법및 사용법을 정리하도록한다.
실제 DB테이블 작성에 참고되는 논리모델링은
어차피 개념모델링을 작성하면 단기간에 그릴수 있으므로 작성하도록 한다..
-모델링의 구성
기획(스토리보드) -> 개념 모델링(ERD) -> 논리모델링(가상 테이블처럼 구성 PK등 표시 ) -> 물리모델링(실제 테이블이용)
-연관개념
식별자가 될수있는 키 : 후보키(CK)
후보키중에서 선택된 하나의 식별자 키 : 기본키(PK)
후보키 중에서 기본키가 아닌 키들 : 대체키(AK)
테이블에서 기본키가 없을 경우
식별을 위해서 두개의 키를 합쳐서 만드는 키 : 중복키(composite key)=복합키
인조키 : autoincrement 이용하여 만듬.
-ERD에 필요한 개념들-
Cardinality = 1:1 or 1:다 or 다:다 이런걸 말함
1:1관계
1:N 관계 = 1대 다 관계 (대략적설명.. ^^ 까마귀발 )
N:M관계 = 다 대 다 관계 (대략적설명.. ^^ 양까마귀발 )
= 다만 다대다 관계를 DB테이블에서 표현하려면 연결테이블을 중간에 만들어서 컨버팅함.
Optionality =Optional = 있어도되고 없어도되고 (O) 표시
Mandatory = 필수적인 = 짝대기(|) 하나더표시
Optional , Mandatory 은 ERD 툴을 이용하면 자주 보게 될것이다.
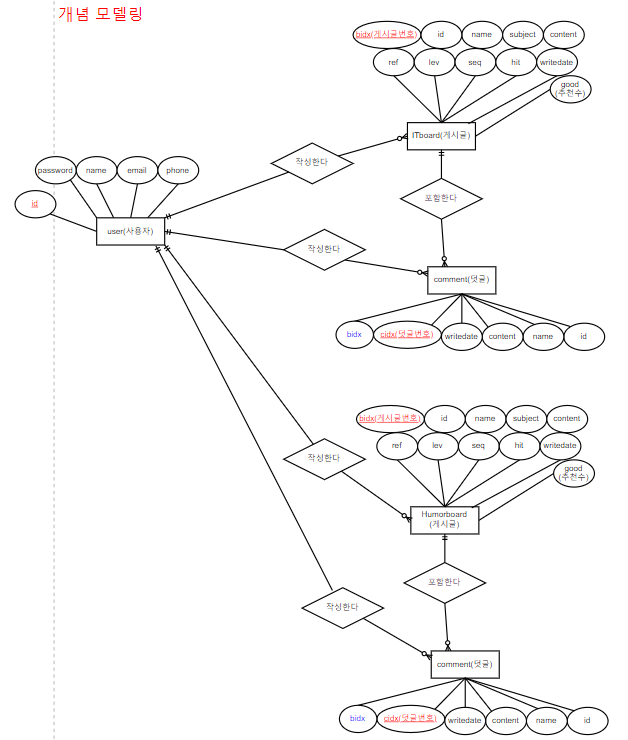
아래그림은 프로젝트 진행중 작성한 ERD 이다.

-참고자료
ERD 내용부분에 대한 참고자료 : opentutorials.org/course/3883/25272
ERD 표기작성법에 대한 참고자료 : bamdule.tistory.com/46
백문이 불여일견으로 , Gliffy,DrawIO를 이용하여 직접그려보기.
'21년이전 > 국비-sql' 카테고리의 다른 글
| 프로그래머스 - JOIN 문제모음 (0) | 2021.06.22 |
|---|---|
| SQL - JOIN (0) | 2021.06.22 |
| SQL - DDL (0) | 2021.05.12 |
| 국비 SQL - 명령어 모음 (0) | 2021.02.22 |